客户论文精选|干扰素驱动的CAF重编程增强结直肠癌对新辅助放疗的免疫原性应答
来源:
|
作者:锐视医疗
|
发布时间: 2025-08-07
|
669 次浏览
|
🔊 点击朗读正文
❚❚
▶
|
分享到:
恭喜复旦大学附属肿瘤医院章真教授团队研究成果《Interferon-driven CAF reprogramming augments immunogenic response to neoadjuvant radiotherapy in colorectal cancer》在《Cell Reports Medicine》发表,研究中使用锐视科技多模态图像引导的精准放疗系统(SHARP 1000)。
近日,复旦大学附属肿瘤医院章真教授团队的研究成果《Interferon-driven CAF reprogramming augments immunogenic response to neoadjuvant radiotherapy in colorectal cancer》(干扰素驱动的CAF重编程增强结直肠癌对新辅助放疗的免疫原性应答)在学术期刊《Cell Reports Medicine》(IF:10.6,中科院一区top期刊)发表。锐视科技多模态图像引导的精准放疗系统(SHARP 1000)在本研究中用于结直肠癌(CRC)移植模型的放疗以及放疗联合抗IFN-γ抗体治疗。

直肠癌患者接受新辅助放疗的疗效,因肿瘤相关成纤维细胞(CAFs)的可塑性和异质性而受限。但其潜在机制尚未明确。本研究通过对直肠癌患者样本进行单细胞RNA测序,发现了一个CAF亚群,其特征为干扰素(IFN)调节因子1(IRF1)高表达。这些经IFN许可的CAFs(ilCAFs)在多种实体瘤(包括直肠癌)中,于放疗应答增强的肿瘤中富集。机制层面,γ干扰素(IFN-γ)信号通路可驱动ilCAFs极化,并通过分泌CCL4/CCL5招募T细胞和树突状细胞。在放疗敏感型和放疗抵抗型结直肠癌中,激活IFN-γ/干扰素基因刺激因子(STING)信号通路均能重编程基质并增强抗肿瘤免疫。在CAFs中沉默STING会减弱ilCAFs的富集,并降低肿瘤对放疗的敏感性。将STING激动剂与放疗联合应用可实现显著的肿瘤控制,为临床转化提供了充分依据。
当肿瘤体积达到200-300mm³时,将动物随机分组并启动治疗。麻醉状态下,将荷瘤小鼠置于固定装置中,确保肿瘤与照射野精准对准,同时对身体其他部位进行辐射屏蔽。治疗方案包括单次20Gy分割照射和连续3天每日8Gy分割照射,两种方案均采用多模态图像引导的精准放疗系统(SHARP 1000,合肥锐视医疗科技有限公司)以5Gy/min的剂量率进行。生存分析中,当肿瘤体积达到2000mm³时,对小鼠实施安乐死处理。
在放疗联合抗IFN-γ抗体的治疗中,放疗后每隔一天对C57BL/6J荷瘤小鼠进行腹腔注射。对于CCR5抑制治疗,放疗后每隔一天腹腔给药CCR5抑制剂。放疗后12天收集肿瘤组织,用于后续分析。在放疗联合STING激动剂SR717的治疗中,放疗后每隔一天腹腔注射SR717。采用等体积PBS作为溶媒对照。放疗后12-14天收集肿瘤组织用于分析。当肿瘤体积达到2000mm³时,对小鼠实施安乐死以进行生存分析。
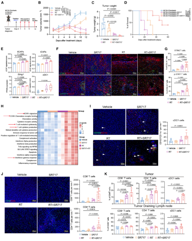
实验通过一种类似于患者来源异种移植模型的体内筛选方法,构建了模拟放射抵抗的小鼠模型。将经高剂量放射处理的MC38结直肠癌细胞移植到同基因小鼠体内,对第六代肿瘤采用放疗、SR717单独处理及放疗联合SR717处理(图7A)。SR717单独处理并未影响肿瘤生长,SR717与放疗联合使用时,可显著抑制肿瘤生长和形成(图7B和7C),且放疗后给予SR717处理的肿瘤其引流淋巴结大小明显减小(图7D)。初步数据表明,STING激动剂可使放射抵抗性结直肠癌肿瘤重新对放射敏感。
与其他癌症相关成纤维细胞(CAF)亚型相比,联合治疗显著上调了炎症型CAF(ilCAF)的特征基因(图7E)。与单独放疗相比,放疗后给予STING激动剂处理的肿瘤中,与适应性和先天性免疫应答相关的多个通路以及免疫细胞活化通路均显著富集(图7F)。此外,放疗联合SR717处理的肿瘤中还观察到更强的炎症反应和细胞外基质(ECM)降解(图7F)。在经放射处理的肿瘤中,SR717增加了COL1A+成纤维细胞中STING+和p-STAT1+细胞的数量(图7G)。流式细胞术分析显示,在所有组中,联合治疗组的肿瘤、引流淋巴结和外周血中1型常规树突状细胞(cDC1s)、CD8+ T细胞和CD4+ T细胞的浸润量最高(图7H)。
综上,这些数据证实:STING激动剂可通过激活STING/STAT1信号通路、富集ilCAF及募集抗肿瘤免疫细胞,逆转放射抵抗性肿瘤,使其对放疗敏感。

图7.STING激动剂逆转结直肠肿瘤的放射抗性
(A)治疗方案:携带放射抗性MC38肿瘤的C57BL/6小鼠接受20Gy放疗,随后给予STING激动剂治疗。(B-D)在同基因移植小鼠模型中,对不同治疗队列的平均肿瘤生长曲线、终点时的肿瘤重量及肿瘤引流淋巴结大小进行评估。(E)热图展示了经溶媒对照、SR717、放疗或放疗联合SR717处理的放射抗性肿瘤中,STING及Ⅱ型干扰素(IFN)信号通路相关基因的转录谱。(F)气泡图展示了放疗联合SR717处理组相较于单独放疗组肿瘤中上调的通路。(G)代表性多重免疫荧光图像(左)及定量分析(右)。(H)放疗后14天,对溶媒对照、SR717、放疗及放疗联合SR717组小鼠的肿瘤及肿瘤引流淋巴结中细胞的定量分析。
该研究强调了IFN-STING信号通路在调控炎症型癌症相关成纤维细胞(ilCAFs)极化中的关键作用。ilCAFs丰度增加且能够分泌趋化因子CCL4和CCL5,可增强内源性免疫应答,最终有助于改善直肠癌患者的总体生存率。我们的研究结果凸显了STING 激动剂与放疗联合应用的转化潜力,为癌症治疗领域的进一步探索提供了充分依据。值得注意的是,早期启动该联合策略可能增强初始抗肿瘤应答,并减轻治疗抵抗的出现。然而,该联合方案尚未在直肠癌中进行测试,在考虑开展更大规模的疗效试验前,初步的安全性和耐受性数据是必不可少的前提。

▲锐视科技多模态图像引导精准放疗系统(型号:SHARP 1000)
DOI: 10.1016/j.xcrm.2025.102251