文献信息
近日,复旦大学附属肿瘤医院章真、王雁教授团队的研究成果《Unveiling radiobiological traits and therapeutic responses of BRAFV600E mutant colorectal cancer via patient-derive dorganoids》(通过患者来源的类器官揭示BRAFV600E突变型结直肠癌的放射生物学特征和治疗反应)在学术期刊《Journal of Experimental&Clinical Cancer Research》(IF:11.4,中科院一区top期刊)发表。锐视科技生物辐照仪(SHARP 100)在本研究中提供了对类器官不同剂量的X射线辐照,以及结直肠癌PDOX小鼠模型中放疗组小鼠的肿瘤靶区辐照。

文献摘要
放射治疗(RT)是结直肠癌(CRC)的重要治疗手段,但影响放射敏感性的因素尚不清楚。在提高CRC治疗效果的探索中,基因突变与放射治疗敏感性之间的关系已成为一个关键却神秘的领域。本研究利用患者来源的类器官(PDOs)的保真度来剖析放射敏感性的分子机制,特别关注BRAFV600E突变。为了进一步研究,构建了一个包含9个BRAFV600E突变型和10个BRAF野生型PDO的队列,以系统评估BRAFV600E突变型CRC的放射生物学特征,包括形态学、细胞活力和DNA损伤,同时评估它们对化疗和放化疗的反应。
实验方法
将类器官接种在96孔板中,在使用锐视科技的X射线辐照仪(SHARP 100)照射后,每6天拍照。在剂量反应试验中,类器官接受不同的辐射剂量(0、4、8、12和16Gy),并手动计数存活的类器官数量。存活率计算为[(第6天存活的类器官数量)/(第0天存活的类器官数量)]/[(0Gy组第6天的类器官数量)/(0Gy组第0天的类器官数量)],并将辐射剂量存活曲线拟合到单靶多击模型(SHMT)。根据先前的研究计算D0(将存活细胞分数降低到先前值37%所需的剂量)。
对于结直肠癌PDOX小鼠模型,将两个6周龄的雌性NSG小鼠皮下接种BRAFV600E1类器官。当肿瘤达到500mm³时,将肿瘤解剖并重新移植到6周龄的雌性BALB/c裸鼠中。一旦肿瘤达到100-150mm³,将小鼠随机分为四组:对照组(PBS + 未处理)、放疗组(PBS+2Gy辐射)、5FU组(5FU 30mg/kg + 未处理)和5FU+放疗组(5FU 30mg/kg + 2Gy辐照),每组5只小鼠。5FU和PBS通过腹腔注射给药,放疗使用锐视科技创新研发的小动物辐照仪(SHARP 100)进行,仅针对肿瘤区域进行照射,同时屏蔽身体其他部位。每3天进行一次治疗。实验结束时对小鼠实施安乐死,收集肿瘤和血液样本进行进一步分析。
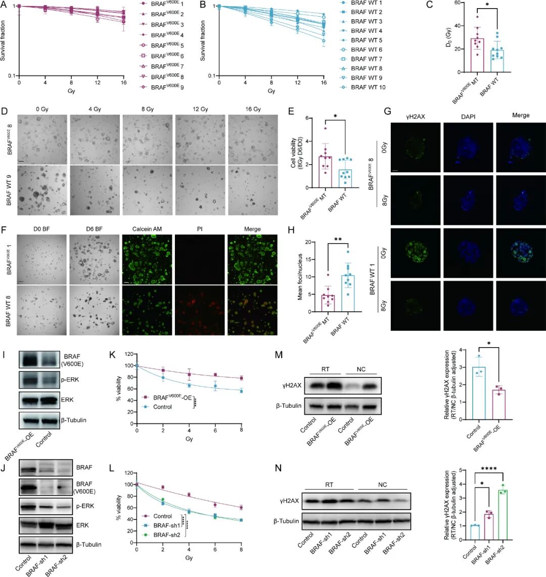
辐照递增剂量的9种不同BRAFV600E突变PDO细胞系的存活曲线显示,平均D0(Gy)为29.27±9.49(图3A)。代表性的明场图像表明,BRAFV600E突变PDO的存活率即使在辐照高达16Gy的剂量时仍保持较高(图3D)。然而,10种BRAF野生型类器官的存活曲线描绘了在辐射后6天辐照递增剂量后的更高水平的辐射敏感性,平均D0(Gy)为19.21±7.56(图3B)。代表性的明场图像显示BRAF野生型类器官在辐照4Gy辐射后表现出明显的细胞死亡,随着辐射剂量的增加,细胞死亡的增加变得更加明显(图3D)。这种现象在BRAF野生型类器官中更常见,而在突变型中不常见。BRAFV600E突变型类器官的D0值显著高于野生型类器官(29.27vs.19.21,p=0.0199),表明BRAFV600E−突变型类器官表现出更高的辐射抗性(图3C)。
除了从形态学角度探讨类器官的辐射敏感性外,我们还分析了不同突变状态的类器官在辐射后细胞活力的变化,用CellTiterGlo(CTG)在8Gy辐射后6天测量细胞活力,并归一化到第0天的细胞活力。结果表明,BRAFV600E突变体类器官在辐照后6天显示出显著更高的细胞活力(2.70vs.1.58,p=0.0201)(图3E)。此外,活细胞/死细胞染色显示,与野生型类器官相比,BRAFV600E突变体类器官在辐照后不仅尺寸更大,而且活细胞比例显著更高,死细胞比例更低(图3F)。

图3与野生型类器官相比,BRAFV600E突变体类器官显示出更高的辐射抗性。(A)用递增剂量(4-16Gy)照射的BRAFV600E突变体PDO的剂量存活曲线。(B)用递增剂量(4-16Gy)照射的BRAF野生型PDO的剂量存活曲线。(C)比较BRAFV600E突变组和BRAF野生型组PDOs的放射敏感性(D0)。(D)与BRAF野生型PDO(底部)相比,用递增剂量照射的BRAFV600E突变型PDO(顶部)的代表性明视野图像。(E)比较BRAFV600E突变体和BRAF野生型组之间PDO的细胞活力。(F)显示8Gy辐射后6天BRAFV600E突变体和野生型类器官的细胞活力的代表性图像。(G)在8Gy辐射后10小时,一种BRAFV600E突变型PDO和BRAF野生型PDO中γH2AX病灶(绿色)的代表性高倍放大免疫荧光图像。(H)8Gy辐射后BRAFV600E突变体和BRAF野生型类器官中γH2AX焦点的焦点分辨率的定量分析。(I)用BRAFV600E转染的Caco-2细胞中的BRAFV600E和p-ERK表达。(J)BRAF在转染BRAF-shRNA和空白载体的HT29细胞中BRAFV600E和p-ERK表达(对照)。(K)用BRAFV600E转染的Caco-2细胞的相对活力(BRAFV600E-OE)和空白载体(对照)辐照剂量(2-8Gy)。(L)用BRAF-shRNA转染的HT29细胞和空白载体(对照)辐照剂量(2-8Gy)的相对活力。(M)4Gy照射前后BRAFV600E-OE和对照Caco-2细胞中γH2AX的表达。(N)4Gy照射前后BRAF-sh和对照HT29细胞中γH2AX的表达。
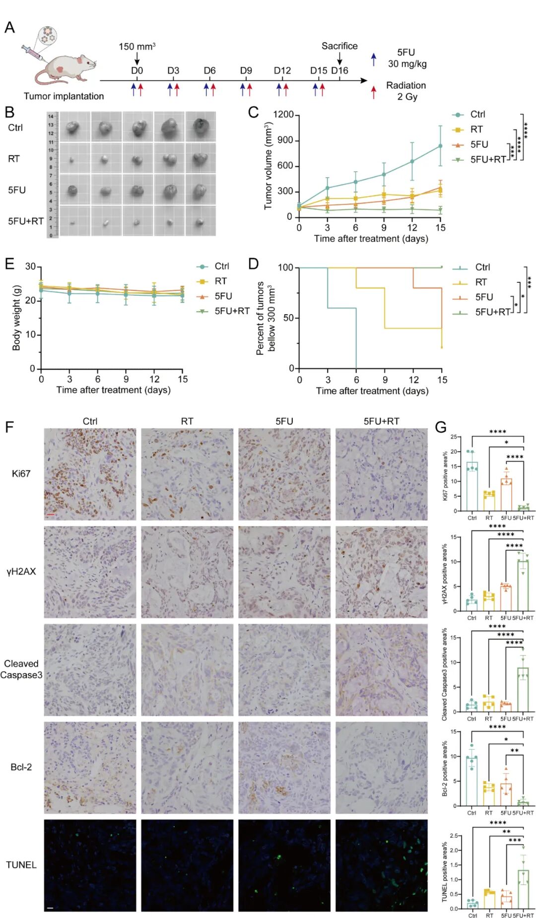
2、在BRAFV600E突变型患者来源的类器官异种移植(PDOX)小鼠模型中,放化疗协同抑制肿瘤进展
为了验证体外实验结果,本研究在两只6周龄雌性NSG小鼠中皮下植入BRAFV600E1类器官。将它们解剖并重新移植到雌性BALB/c裸鼠中。来自裸鼠的PDOX,类器官,并且使用H&E染色确认患者肿瘤组织。一旦肿瘤达到100-150mm3的平均体积,将小鼠随机分为以下治疗组,每组5只小鼠:Ctrl(PBS + 未处理),RT(PBS + 2Gy照射),5FU(5FU 30mg/kg + 未处理)或5FU+RT在同一天施用5FU和2Gy照射,每3天给予治疗(图6A)。
与体外类器官实验一致,与对照组相比,5FU和RT组均显著抑制肿瘤生长,然而,5FU+RT组表现出最实质性的肿瘤抑制,表现为最小的肿瘤体积和显著延长的总生存期此外,联合治疗组显示治疗相关的不良反应没有显著增加,如四组间稳定的体重所证明的(图6E)。血液和肝肾功能检查正常肿瘤组织的免疫组织化学染色显示,5FU+5FU的组合在肿瘤组织中表达。RT协同抑制增殖标志物Ki67和抗凋亡蛋白Bcl-2的表达,同时促进凋亡标志物CleavedCaspase-3和DNA损伤标志物γH2AX的表达,与TUNEL染色结果一致这些发现共同表明,在BRAFV600E-突变PDOX小鼠模型中,RT和化疗的组合与任一单独治疗相比表现出上级肿瘤抑制,促进肿瘤凋亡并抑制增殖,从而表明具有BRAFV600E突变的CRC患者可能受益于组合的化学放射疗法

图6.在PDOX小鼠模型中,与单独的放疗或化疗相比,联合放化疗显示出更强的肿瘤抑制。(A)BRAFV600EPDOX小鼠模型体内治疗的实验方案图。(B)在第16天从小鼠侧腹分离后,对来自不同治疗组的肿瘤进行成像。(C)从第0天到第15天的指定治疗的肿瘤体积。(D)Kaplan-Meier分析显示了不同治疗组中携带BRAFV600E类器官的小鼠的总体存活率,并通过对数秩检验进行分析。(E)从第0天至第15天的所示治疗的体重。(F)Ki67、Bcl-2、裂解型半胱天冬酶-3和γH2AX的代表性免疫组织化学染色图像和不同处理组的TUNEL染色图像。(G)Ki67、Bcl-2、CleavedCaspase-3和γH2AX免疫组织化学染色以及TUNEL染色的阳性面积百分比,通过单因素ANOVA分析统计学显著性。
实验总结
本研究提供了一个强有力的分析放疗敏感性和CRC基因突变之间的相关性,特别是BRAFV600E突变。广泛的体外和体内实验揭示了BRAFV600E突变CRC的放射生物学特征,证明了其对放射治疗的抵抗力,同时强调了放疗在联合放化疗中的作用。类器官实验结果与患者临床结局之间的一致性提供了为这类患者的治疗提供了新的思路。

